Новый подход к управлению. Что дает?
Каждая компании ищет способы повышения своей эффективности за счет использования более современных орудий труда, новых ИТ-технологий и использования искусственного интеллекта. Только все эти способы касаются главным образом совершенствования операционных процессов. Почему же в стороне остается такой источник повышения эффективности в организации как процесс управления?
Деятельность компании включает в себя процессы управления и операционные процессы. Они не существуют отдельно друг от друга, а тесно взаимодействуют и влияют друг на друга. Каждый из этих процессов играет свою роль в деятельности компании и имеют свои особенности. Невозможно представить деятельность компании при наличии только операционных процессов. Если исключить из деятельности компании процессы управления, то для выполнения операционных процессов необходимо будет определить:
• как и почему появляются операционные процессы;
• когда исполнитель должен начинать и заканчивать выполнение своих операций;
• каким параметрам и какого качества должен соответствовать входящий и переработанный продукт;
• в какие сроки и в каком количестве должны быть получены продукты;
• как и на основании чего исполнитель должен выполнять свои операции;
• какие знания и умения должен иметь исполнитель;
• какие внешние и внутренние факторы влияют на работу исполнителя;
• кто и как осуществляет контроль за деятельностью исполнителя;
• каким образом осуществляется внесение изменений в операционный процесс при возникновении такой потребности;
• другое.
• как и почему появляются операционные процессы;
• когда исполнитель должен начинать и заканчивать выполнение своих операций;
• каким параметрам и какого качества должен соответствовать входящий и переработанный продукт;
• в какие сроки и в каком количестве должны быть получены продукты;
• как и на основании чего исполнитель должен выполнять свои операции;
• какие знания и умения должен иметь исполнитель;
• какие внешние и внутренние факторы влияют на работу исполнителя;
• кто и как осуществляет контроль за деятельностью исполнителя;
• каким образом осуществляется внесение изменений в операционный процесс при возникновении такой потребности;
• другое.
В описание операционных процессов такие данные или совсем не отражаются, или в них имеется частичное наличие этой информации. На все эти и другие вопросы при осуществлении деятельности сотрудников компании отвечают процессы управления, которые возникают при постановке субъектом управления задач перед объектами управления.
В отличии от существующих подходов к управлению, где к субъектам управления относят только руководителей, а к объектам управления относят организации, подразделения, процессы, проекты и т.п., то при новом подходе субъектами и объектами управления в организации являются только сотрудники. При этом субъектом управления могут быть как руководители разных уровней, так и другие сотрудники организации, а объектом управления могут быть любые сотрудники организации в зависимости от поставленных задач, в том числе и руководители.
Как уже говорилось, процесс управления не существует сам по себе, а является неотъемлемой частью так называемого «бизнес-процесса» (такое название уже воспринимается как общепринятое, хотя смысла в применении в данном названии слова «бизнес» нет) и который всеми почему-то воспринимается только как операционный процесс. Скорее всего причиной этого является отсутствие точного и понятного определения, что такое процесс управления и как действует механизм управления в организации.
После принятия модели описания бизнес-процесса (см. Рис. 1А) все сосредоточились только на его операционной составляющей и проигнорировали стрелку «Управление». В результате имеются различные методики и нотации, касающиеся описания, разработки и совершенствования операционных процессов, разработаны различные программные продукты, позволяющие отражать операционные процессы и их связи, но при попытках описать с их помощью процесс управления (а такая потребность постоянно возникает) связной картины не получается.
Описание бизнес-процесса «как должно быть»
Рис. 1
На Рис. 1Б указано полное описание модели бизнес-процесса, который состоит из процесса управления и операционного процесса.
Задачей процесса управления является воздействие субъекта управления на объект управления для получения продукта с заданными параметрами, в заданном количестве и в установленный срок.
Посмотрим, где и какие используются процессы в структуре управления компании (см. Рис. 2).
Рис. 2
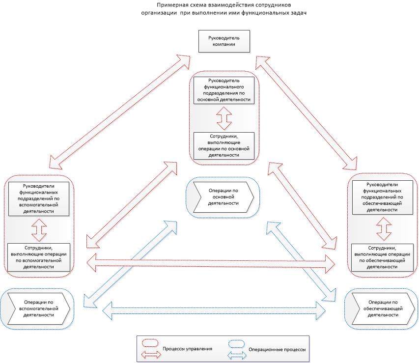
На Рис. 2 видно, что процессы управления существуют по всей вертикали структуры управления от руководителя до исполнителей. Кроме вертикали процессов управления имеются также и горизонтальные процессы управления между руководителями и исполнителями разных структурных подразделений компании (см. Рис. 3).
Основная, большая часть операционных процессов осуществляется исполнителями, которые выполняют задачи по основной, вспомогательной и обеспечивающей деятельности компании. Также имеются операционные процессы и на верхних уровнях структуры управления, которые обслуживают деятельность руководителей разных уровней (см. Рис. 3).
Рис. 3
На Рис. 3 видно, что процессы управления пронизывают всю деятельность компании, в которой принимают участие все сотрудники, какие бы позиции они не занимали. Все руководители интуитивно, зачастую методом проб и ошибок, используют их на практике, не смотря на отсутствие ясной и понятной теоретической базы по управлению и не обращая внимания на попытки некоторых специалистов объяснить процессы управления с помощью инструментов, применяемых для операционных процессов.
Для лучшего понимания места и роли различных видов деятельности в рамках компании предлагается разделить их на:
1. Основную деятельность.
2. Вспомогательную деятельность.
3. Обеспечивающую деятельность.
Для лучшего понимания места и роли различных видов деятельности в рамках компании предлагается разделить их на:
1. Основную деятельность.
2. Вспомогательную деятельность.
3. Обеспечивающую деятельность.
Рассмотрим, что входит в каждый вид деятельности.
1. Основная деятельность – это основной вид деятельности организации, её специализация. Это может быть:
• коммерческая деятельность - для торговых организаций;
• производственная деятельность - для промышленных, сельскохозяйственных, энергетических и добывающих организаций;
• финансовая деятельность - для различных финансовых организаций (банки, фонды и другое);
• оказание услуг - для организаций, работающих в сфере различных услуг (связь, транспорт, хранение, обучение и другое).
2. Вспомогательная деятельность – это блок задач, сформированный для развития и поддержки основной деятельности организации. К нему могут относиться выполнение следующих задач:
• ведение договорной работы с партнерами, поставщиками, клиентами, контрагентами;
• планирование и контроль за реализации планов компании;
• проведение маркетинговых исследований;
• аналитика;
• транспортная и складская логистика (кроме компании, для которых это основной деятельностью);
• коммерческая деятельность (кроме компаний, для которых это основной вид деятельности);
• решение юридических вопросов (кроме компаний, для которых это основной вид деятельности);
• гарантийное обслуживание товаров (кроме компаний, для которых это основной вид деятельности или производство).
Задачи, решаемые при помощи вспомогательной деятельности, имеют различные способы решения и реализуются исходя из имеющихся у собственника возможностей, позволяющих достигнуть поставленную цель. При этом имеется возможность выбора способа их решения, т.е. осуществление их собственными или привлеченными силами.
3. Обеспечивающая деятельность – это основной блок задач, в который входят процессы, обеспечивающие деятельность всех видов деятельности организации, а именно:
• работа с персоналом;
• ведение бухгалтерского учета;
• ИТ обеспечение;
• решение административно-хозяйственных вопросов;
• решение вопросов безопасности.
Задачи, решаемые в рамках обеспечивающей деятельности, присущи любой организации. При этом имеется возможность выбора способа их решения, т.е. осуществление их собственными или привлеченными силами.
Для чего необходимо такое разделение на виды деятельности?
Все перечисленные виды деятельности важны для компании, но каждая их них выполняет свою роль и занимает свое место. Так создание продукта (стоимости) осуществляется в основной деятельности, но без проведения маркетинговых исследований, коммерческой работы, логистики и т.д. его продвижение может быть затруднено или невозможно. Решение вопросов по обеспечению всех видов деятельности компании персоналом, ведения бухгалтерского учета и др. осуществляется в рамках обеспечивающей деятельности. Такое разделение может помочь руководителю определить наиболее важное направление в развитии или совершенствовании компании исходя из поставленных задач.
Между всеми видами деятельности осуществляется тесное взаимодействие как при выполнении операционных процессов, так и процессов управления (см. Рис. 4).
Рис. 4
Так как выполнение операционных процессов в одном виде деятельности зависит от их выполнения в другом виде деятельности, то возникает необходимость в организации взаимодействия исполнителей, участвующих в этих операционных процессах, т.е. в процессах управления как по вертикали функциональных подразделений, так и по горизонтали, т.е. в организации взаимодействия сотрудников из разных функциональных подразделений.
Что дает новый подход к управлению:
1. Определение места и роли процесса управления и операционных процессов в деятельности компании.
2. Предложение простого и понятного определения, что такое процесс управления.
3. Понимание как складывается и из чего состоит механизм управления в компании.
4. Возможность описать процессы управления в компании в соответствии с выполняемыми сотрудниками задачами, выявить их узкие места и места требующие совершенствования при их выполнении.
5. Понимание, что входит в процесс управления, какие инструменты и ресурсы при этом используются и как они влияют на деятельность процесса управления и, соответственно, на деятельность всей компании.
6. Понимание, что входит в систему управления, из каких элементов она состоит и как эти элементы влияют на выполнение поставленных в компании задач для достижения определенной цели.
7. Понимание, как и почему формируется структура управления, в том числе и организационная структура компании и что влияет на ее формирование.
8. Возможность повышения эффективности деятельности компании путем совершенствования процесса и системы управления путем применения новых ИТ-технологий.
9. Возможность разработки специальной программы по управлению, т.е. помощника для руководителей всех уровней, позволяющей им больше концентрироваться на решении сложных задач, требующих творческого подхода, а технические вопросы, возникающие в процессе деятельности, решать с помощью такого помощника.
Более подробную информацию о процессе и системе управления в организации и их совершенствовании, об инструментах и ресурсах управления, об организационном развитии и формировании структуры управления можно найти в моих книгах «Процесс управления как система» и «Инструменты процесса управления и их цифровизация». В указанных книгах вы найдете не только теоретический материал по вопросам управления в организации, но и сможете применить его на практике у себя в компании. Также там вы найдете алгоритмы, могущие лечь в основу для разработки программы по управлению.