Архитектурная эволюция - от продукта к цифровой экосистеме

6 минут

В наше время устоявшиеся подходы к построению корпоративной архитектуры кардинально меняются. Современный бизнес всё чаще существует в условиях цифровой трансформации, где платформенные экосистемы становятся ключевым драйвером роста и инноваций. Эволюционный путь трансформации от традиционной модели к экосистемной ставит перед компаниями сложные задачи.

Традиционный подход

Привычная всем "традиционная" модель представляет архитектуру как  иерархическую структуру, где бизнес-процессы, информационные системы и технологическая инфраструктура выстроены в соответствии с четкой организационной вертикалью. Такое представление все еще широко используется в больших корпорациях. 
Рисунок 1. Архитектурная диаграмма, демонстрирующая "традиционный" подход к проектированию архитектуры
Традиционная модель характеризуется:
  1. Централизованным управлением;
  2. Четко определенными границами;
  3. Фиксированным набором бизнес-процессов;
  4. Стандартизированными интерфейсами взаимодействия;
  5. Долгосрочным планированием изменений.

Сервисы часто реализованы отдельными программными решениями, которые взаимодействуют между собой через интеграцию

Примером успешной реализации такого подхода может служить опыт компании Walmart на одном из этапов трансформации, когда централизованная система управления распределёнными цепочками поставок обеспечивала эффективное функционирование всей распределенной розничной сети.

Экосистемная архитектура

Рисунок 2. Архитектурная диаграмма, демонстрирующая экосистемную модель архитектуры
Экосистемная модель представляет собой принципиально другой подход к организации бизнеса без четкой вертикальной иерархии. 
Она характеризуется:
  1. Открытостью и гибкостью;
  2. Размытыми границами между участниками;
  3. Динамическим формированием бизнес-процессов;
  4. API-ориентированным взаимодействием;
  5. Быстрой адаптацией к изменениям.

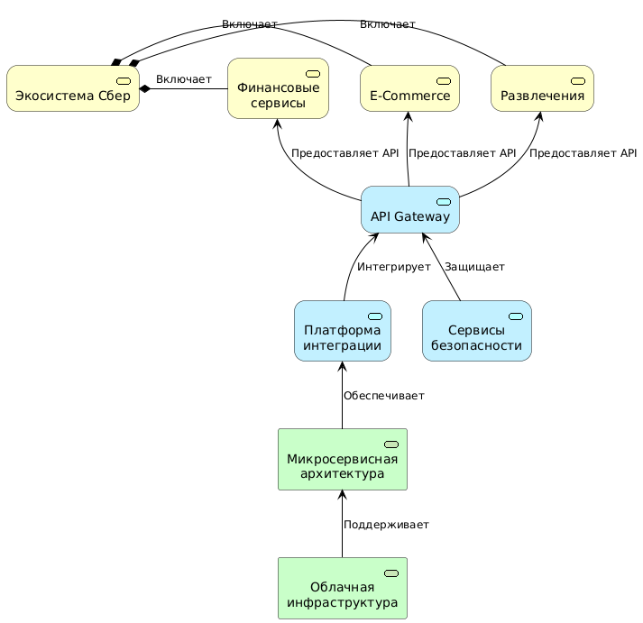
На территории России одним из самых ярких примеров успешной экосистемной модели является Сбер, который на наших глазах трансформировался из классического банка, с традиционным подходом к корпоративной архитектуре, в многопрофильную экосистему, объединяющую финансовые сервисы, электронную коммерцию, развлечения, доставку и другие направления.

Причины для трансформации

Каковы же причины заставляющие предприятия трансформировать свой бизнес? 
Рассмотрим ключевые преимущества такой трансформации:
  1.  Масштабируемость и гибкость
        - Быстрое масштабирование бизнеса без пропорционального роста затрат
        - Возможность оперативного добавления новых продуктов и сервисов    
    Пример:
    Компания Netflix полностью перешла на облачную инфраструктуру AWS, чтобы обеспечить мгновенное масштабирование во время пиковых нагрузок (например, при запуске нового сезона сериала). Это потребовало разбиения монолитной системы на сотни микросервисов, что позволило независимо обновлять компоненты и интегрировать сторонние сервисы (например, платежные системы или рекомендательные алгоритмы).
  2. Синергетический эффект
        - Создание дополнительной ценности через взаимодействие различных участников экосистемы
        - Перекрестные продажи и кросс-функциональное использование данных
  3. Инновационный потенциал
        - Ускорение вывода новых продуктов на рынок
        - Возможность быстрого тестирования гипотез
        - Доступ к инновационным решениям партнеров экосистемы
    Пример:
    Ритейлер Zara использует экосистему Microsoft Azure для анализа данных о спросе. Когда Microsoft обновила API машинного обучения, Zara пришлось оперативно переписать часть алгоритмов, чтобы сохранить точность прогнозов. Это потребовало внедрения DevOps-практик и автоматизации тестирования.
  4. Улучшение клиентского опыта
        - Предоставление комплексных решений "одним кликом"
        - Персонализация предложений на основе данных
        - Бесшовный опыт взаимодействия across all touchpoints
  5. Конкурентные преимущества
        - Формирование уникального ценностного предложения
        - Повышение барьеров входа для конкурентов
        - Укрепление рыночных позиций через network effects
  6. Новые бизнес-модели
        - Возможность создания дополнительных потоков доходов
        - Переход от линейных бизнес-моделей к сетевым
        - Развитие marketplace-моделей
    Пример:
    Производитель сельхозтехники _John Deere_ внедрил платформу на базе AWS IoT, которая собирает данные с датчиков техники и предоставляет фермерам рекомендации по урожайности. Это превратило компанию из производителя оборудования в провайдера «умных» сервисов, что потребовало полного пересмотра ИТ-архитектуры и процессов анализа данных.

Можно заключить, что переход к экосистемной модели - это сложный, но необходимый шаг для организаций, стремящихся сохранить конкурентоспособность в цифровую эпоху. Успешная трансформация требует системного подхода, значительных инвестиций и готовности к организационным изменениям, но потенциальные выгоды существенно превышают затраты и риски.

Трансформация архитектурной модели

Ниже представлена диаграмма, демонстрирующая простейший кейс цифровой трансформации от традиционной бизнес-модели в экосистемную
Рисунок 3. Архитектурная диаграмма, демонстрирующая эволюцию традиционной модели к экосистемной
В левой части диаграммы расположены компоненты традиционной модели с монолитной архитектурой, а в правой части - микросервисная архитектура, реализующая экосистемную модель. Для трансформации выделены следующие изменения:   
  1. Трансформация бизнес-процессов от традиционной к экосистемной модели;  
  2. Переход от монолитных приложений к микросервисам;
  3. Смену закрытой инфраструктуры на расширяемые облачные решения; 
  4. Появление новых компонентов (API Gateway, интеграционная платформа); 
  5. Добавление промежуточной роли партнеров в бизнес-модели.  

Гибридные модели

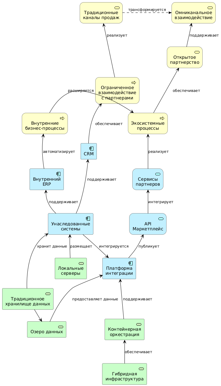
Из предыдущих разделов становится понятно, что изменения, которые необходимо будет сделать на тернистом пути к экосистеме, очень масштабны, а следовательно, и растянуты по времени. Осуществить такую трансформацию быстро, без потери клиентов, а значит и прибыли - невозможно. Поэтому, самый практичный путь - внедрять изменения поэтапно. Это минимизирует риск полного провала (в крайнем случает можно будет перезапустить отдельный этап трансформации), а также позволит растянуть затраты на более длительный период. 
При таком подходе трансформация разбивается на этапы, для каждого этапа формируется транзитная целевая архитектура. Очевидно, что пока трансформация не завершена, обе модели вынуждены сосуществовать в одном континууме и образовывать некий гибрид из бизнес-процессов, приложений, инфраструктуры. При этом неизбежно будет присутствовать дублирование процессов\компонент на различных уровнях старой и новой моделей. Но конечный пользователь должен будет получать сервис без погружения в детали на какую из ответвлений платформы он попал.
Рисунок 4. Архитектурная диаграмма, демонстрирующая гибридную модель 
Диаграмма демонстрирует принципы, того как предприятие может сохранить работающие унаследованные компоненты, интегрировав их в новую экосистемную архитектуру, обеспечивая постепенный переход и снижая риски трансформации.

Рекомендации по выполнению ключевых шагов по трансформации к экосистеме

Основные архитектурные паттерны перехода:    
1. Данные и интеграция:  
    - Переход от изолированных хранилищ к озеру данных;  
    - Создание единого слоя интеграции через платформу;  
    - Обеспечение согласованности данных между старыми и новыми системами;    
    - Интеграционные адаптеры для legacy-систем;
Рисунок 5.  Архитектурная диаграмма, демонстрирующая паттерн интеграционного слоя
2. Развитие инфраструктуры:  
    - Сохранение критичных локальных систем;  
    - Внедрение контейнеризации для новых сервисов;  
    - Построение гибридной инфраструктуры для обеспечения плавного перехода от одой модели к другой;   
Рисунок 6.  Архитектурная диаграмма, демонстрирующая паттерн организации инфраструктурного слоя
3. Сервисная архитектура (SOA):  
    - API Маркетплейс как точка входа для партнеров;  
    - Микросервисная архитектура для новых разработок;
4. Бизнес-возможности:  
    - Расширение каналов взаимодействия;  
    - Создание новых бизнес-моделей через партнерства;  
    - Омниканальность - как стандарт взаимодействия.  
Рисунок 7.  Архитектурная диаграмма, демонстрирующая паттерн омниканальности
Рисунок 8.  Архитектурная диаграмма, демонстрирующая паттерн взаимодействия  с партнерами в рамках экосистемы

Заключение

Платформенные экосистемы ломают традиционные барьеры между компанией и внешним миром. Это заставляет архитекторов:
- Отказываться от монолитных систем в пользу модульных решений;    
- Внедрять API-first подход, где каждый сервис проектируется с учётом будущих интеграций;    
- Управлять компромиссами между скоростью, безопасностью и стоимостью.  
Для бизнес-аналитиков изменения не менее значимы: 
- они должны учиться работать с данными из множества источников;
- прогнозировать влияние экосистем на бизнес-модели;
- находить точки роста в коллаборациях с партнёрами.
Как показывает практика Walmart, Maersk и John Deere, успешная трансформация возможна только при условии, что архитектура становится не техническим, а стратегическим активом компании.